產後肚皮鬆垮、妊娠紋難消?認識腹壁整形與聯合治療,科學規劃修復路徑
生完寶寶後,不少媽咪看著鏡中鬆垮的肚皮與深淺不一的妊娠紋,難免感到失落。市面上針對產後腹部修復的方案眾多,從非侵入性的雷射治療到需要手術的腹壁整形,到底該怎麼選?不同治療的適用場景、風險與恢復期有何差異?本文將以客觀中立的角度,拆解常見治療方式,幫助媽咪們理性規劃產後修復計畫。
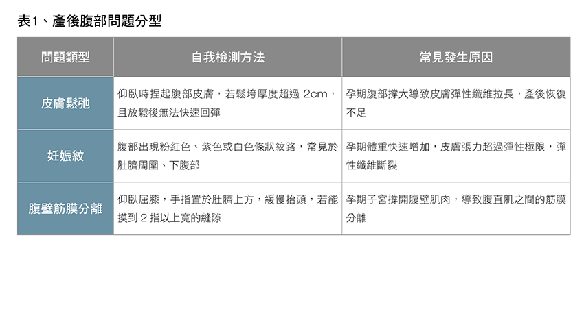
產後腹部問題分型:
先搞懂自己的「肚皮狀況」
產後腹部困扰主要分為「皮膚鬆弛」「妊娠紋」「腹壁筋膜分離」三類,不同類型對應的治療方向差異很大。先透過簡單自測,了解自己的主要問題(表1)。

「很多媽咪以為『肚皮鬆』只要靠運動就能解決,但若存在嚴重腹壁筋膜分離,單靠健身不僅沒效果,還可能加劇腹部突出。建議產後 6 個月先到醫院做超音波檢查,明確筋膜分離程度後再選擇治療方案。」
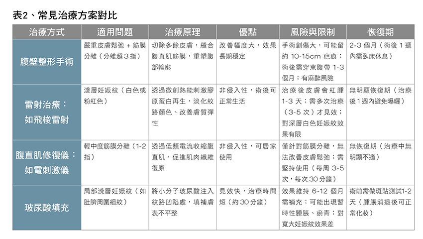
常見治療方案對比:
從非侵入到手術,各有優缺點
針對產後腹部問題,目前臨床上有四類主流治療方式,並無「絕對最佳」選項,需根據個人情況匹配(表1)。
「曾有媽咪誤信『一次手術解決所有問題』,術前未了解腹壁整形的疤痕風險,術後對恢復過程感到恐慌。其實輕中度問題優先考慮非侵入治療,若需手術,一定要確認醫師是否具備整形外科專科執照,並詳細討論疤痕位置(如盡量隱藏在比基尼線內)。」(表2)

治療前必做 3 件事(專家共識)
1.先做「產後復原評估」:到醫院透過超音波檢查腹直肌分離程度,皮膚科檢查妊娠紋類型,避免盲目選擇治療
2.確認醫療機構資格:選擇有「整形外科」或「皮膚科」執業範圍的合法醫院 / 診所,查詢醫師專科證書字號(可上衛福部網站查驗)
3.規劃治療時機:建議產後 6 個月再開始治療(此時子宮基本復原);哺乳媽咪需避開雷射、手術等可能影響哺乳的項目(具體需與醫師討論)
常見迷思破解:
這些說法別輕信!
在產後修復領域,不少不實資訊容易讓媽咪走彎路,以下是兩位專家聯合澄清的 3 個常見迷思:
迷思 1:「腹壁整形手術能同時消除妊娠紋」
真相:手術可切除「位於切除範圍內」的妊娠紋(如下腹部鬆垮皮膚上的紋路),但肚臍周圍、上腹部等未切除區域的妊娠紋仍會存在,術後通常需搭配雷射治療改善殘留紋路。
迷思 2:「塗抹妊娠紋霜就能預防或消除」
真相:妊娠紋霜的主要作用是保濕,可減少孕期皮膚乾癢,但無法阻止彈性纖維斷裂(已形成的白色妊娠紋更無法透過塗抹消除)。臨床研究顯示,僅有含 0.1% 維 A 酸的藥膏對早期粉紅色妊娠紋有輕微改善,但孕哺期媽咪禁用。
迷思 3:「電刺激儀能替代運動,快速恢復平坦小腹」
真相:電刺激儀的作用是「輔助復原」,幫助鬆弛的腹直肌恢復收縮力,但無法減少腹部脂肪。若產後伴有明顯脂肪堆積,需搭配核心肌群訓練(如凱格爾運動、平板支撐)與飲食控制,才能達到理想效果。
理性規劃,
不被「完美復原」綁架
每位媽咪的體質、孕期狀況與產後恢復速度都不同,沒有「標準的復原模板」。無論選擇哪種治療,都應以「安全」為首要原則:先透過正規醫療機構評估自身問題,充分了解治療的風險與預期效果,再結合生活規劃(如是否有時間休養、是否處於哺乳階段)做決定。





