男生也能擁有清晰下顎線!下頜緣吸脂與咬肌注射協同治療,改善「國字臉」與雙下巴
不少男性朋友常因「雙下巴明顯」、「臉頰兩側太寬」感到困擾 —— 明明體重正常,側臉卻顯得臃腫;想留短髮,又怕臉型缺點暴露。近年台灣男性醫美需求逐年上升,其中「下頜緣吸脂」與「咬肌注射」的聯合治療,因能針對「脂肪型 + 肌肉型」雙重問題,成為改善國字臉、塑造立體下顎線而受到關注的選項之一。但這兩項治療到底怎麼搭配?適合哪些人?術後要注意什麼?本文一次解答。
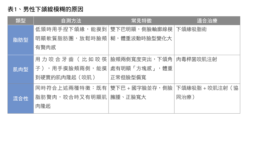
先搞懂:你的「大臉」是脂肪還是肌肉?1 分鐘自測
男性下頜線模糊的原因,主要分「脂肪型」、「肌肉型」、「混合性」三類,只有對症治療才能達到理想效果,先透過簡單方法自測:

有整形外科醫師解釋:「臨床上許多男性的臉型問題都是混合性,單做吸脂僅能處理脂肪,肌肉型的寬臉依然存在;單純注射肉毒則無法消除雙下巴的脂肪,聯合治療能同時針對兩種問題處理,有助於讓下頜線更顯立體。」
協同治療全流程:從諮詢到恢復,每步都有關鍵點
下頜緣吸脂與咬肌注射的聯合治療,通常可在同一時間完成,整個流程約 1.5-2 小時,具體步驟與注意事項如下:
1. 術前諮詢:溝通是關鍵(約 30 分鐘)
- 醫師會透過觸診(評估脂肪厚度、咬肌大小)、拍攝正面/側面/45 度角照片,確定脂肪堆積範圍與咬肌肥大程度。
- 明確治療目標:男性通常偏好「自然立體」而非「過度尖瘦」,醫師會根據需求規劃吸脂量與肉毒桿菌素劑量。
- 術前檢查:需進行凝血功能檢查、並告知醫師是否有藥物過敏史(如對肉毒桿菌素成分過敏者不適合此療程)。
術前必做準備
- 術前 1 週應停用阿斯匹靈、維他命 E 等可能影響凝血的藥物或保健品。
- 術前 1 天洗臉時避免用力揉搓下頜部位,保持皮膚清潔。
- 治療當天建議穿著寬鬆衣物,避免穿套頭衫,以防術後摩擦頸部傷口。
2.治療過程:步驟清晰(約 1-1.5 小時)
- 下頜緣吸脂:醫師在耳後或下巴下方做 1-2 個微小切口(約 2-3mm),插入細小吸脂管,透過負壓吸出多餘脂肪。此過程會在局部麻醉下進行,能大幅降低不適感。
- 咬肌注射:吸脂結束後,醫師在臉頰兩側咬肌部位選定數個注射點,注射肉毒桿菌素,注射時可能有輕微脹感。
- 術後處理:吸脂部位會貼上防水敷料,並需遵照醫囑佩戴「下頜頭套」(通常需連續佩戴 1 週,之後視情況調整佩戴時間),以幫助皮膚貼合、減少腫脹。
3.術後恢復:護理決定效果(約 1-3 個月)
- 腫脹期(1-3 天):下頜部位可能有輕微腫脹、瘀青,可間歇性冰敷以減輕不適,並避免用力按壓。
- 消退期(1-2 週):腫脹逐漸消退,下頜線開始顯現。此時可正常洗臉,但仍需按醫囑佩戴頭套,並避免劇烈運動。
- 穩定期(1-3 個月):吸脂效果趨於穩定,肉毒桿菌素作用使咬肌逐漸變小,此時下頜線條更為清晰。效果可維持約 1-2 年(肉毒桿菌素的效果會隨時間遞減,若要維持需定期補充;吸脂效果則相對穩定),但實際時長因個人體質與生活習慣而異。
常見問題解答:男性最關心的 5 個重點
Q1:術後會留疤痕嗎?
A: 吸脂切口僅 2-3mm,且位於耳後或下巴下方等位置隱蔽,癒合後疤痕通常不明顯;咬肌注射則無切口,僅有微小針孔,約 1-2 天就會消失。
Q2:治療後能正常吃東西嗎?
A: 術後 1 週內建議食用軟質食物(如粥、麵條、豆腐),避免用力咀嚼(如啃排骨、嚼口香糖),以免影響肉毒桿菌素效果。1 週後可逐漸恢復正常飲食,但仍建議減少攝取堅硬食物。
Q3:會有「臉垮」風險嗎?
A: 此風險可透過專業醫師的技術與術後護理有效降低。經驗豐富的醫師會精準控制吸脂層次,保留足夠的皮下脂肪以支撐皮膚;術後確實佩戴頭套加壓,也能促進皮膚貼合,顯著減少皮膚鬆弛的機率。
Q4:哪些人不適合做?
A: 有凝血功能障礙(如血友病)、治療部位皮膚有嚴重感染(如痘痘膿包)、對肉毒桿菌素過敏、或有嚴重糖尿病(影響癒合能力)等狀況者,均不適合進行此項治療,術前需如實告知醫師個人健康狀況。
理性規劃,安全先行
對男性而言,改善臉型是為了追求更佳的儀容狀態與自信,而非複製他人。透過科學的治療方式,能在消除臃腫感的同時,保有自然的男性輪廓。





